Возврат платежей
После того как платеж создан, вам доступны следующие операции с ним:
-
Возврат платежа (refund) — полный или частичный возврат средств покупателю в случае, если приобретенный товар или услуга не соответствуют его ожиданиям или условиям договора. Возврат происходит после того, как покупатель уже произвел оплату, и средства списаны с его счета. Подробнее о возврате.
-
Прерывание платежа (rollback) — принудительное прекращение обработки платежа на этапе оформления заказа. Подробнее о прерывании.
Если вы сомневаетесь, какая операция вам нужна, используйте нашу схему:
Важно
Не рекомендуем одновременно выполнять возврат или прерывание для одного и того же платежа, чтобы избежать ошибок системы.
Возврат платежа
Примеры случаев, когда необходимо использовать возврат платежа:
- товар не подошел по размеру или оказался с браком;
- покупатель передумал и хочет вернуть товар в течение установленного законом или договором срока;
- услуга не оказана или оказана с нарушениями.
Инициировать возврат можно двумя способами:
- в личном кабинете в разделе Платежи;
- при помощи запросов к API.
Возврат платежа в личном кабинете
-
Перейдите в раздел Платежи и выберите платеж.
-
В левом нижнем углу карточки заказа нажмите кнопку Оформить возврат.
Обратите внимание, что в карточке в поле Цена указана цена за единицу товара.
-
Выберите товары, которые требуется вернуть, и нажмите кнопку Оформить полный возврат.
После подтверждения начнется процедура возврата средств. В личном кабинете статус платежа изменится на Возвращён.
-
Перейдите в раздел Платежи и выберите платеж.
-
В левом нижнем углу карточки заказа нажмите кнопку Оформить возврат.
Обратите внимание, что в карточке в поле Цена указана цена за единицу товара.
-
Выберите товар, для которого вы хотите оформить возврат.
-
Укажите количество товаров или сумму возврата в зависимости от того, что вы хотите вернуть:
-
Часть товаров — в поле Количество укажите, сколько единиц товара требуется вернуть. Сумма возврата изменится автоматически.
Ограничение
Количество единиц товара для возврата не должно превышать количество единиц товара в заказе. Можно указать дробное значение до 2 знаков после запятой включительно.
-
Часть стоимости товаров — в поле Сумма возврата укажите сумму, которую требуется вернуть.
Важно
Если сумма, которая останется в заказе после возврата, не кратна количеству оставшихся единиц товара, оформить возврат нельзя — отобразится ошибка.
В этом случае рекомендуем изменить сумму возврата, чтобы оставшаяся сумма стала кратна количеству единиц товара. Если это невозможно, обратитесь в поддержку..
-
-
Нажмите кнопку Оформить частичный возврат. После подтверждения начнется процедура возврата средств. В личном кабинете статус платежа изменится на Возвращён частично.
Если вы вернули сумму меньше стоимости товаров, то цена за единицу товара будет автоматически пересчитана и обновится в карточке заказа.
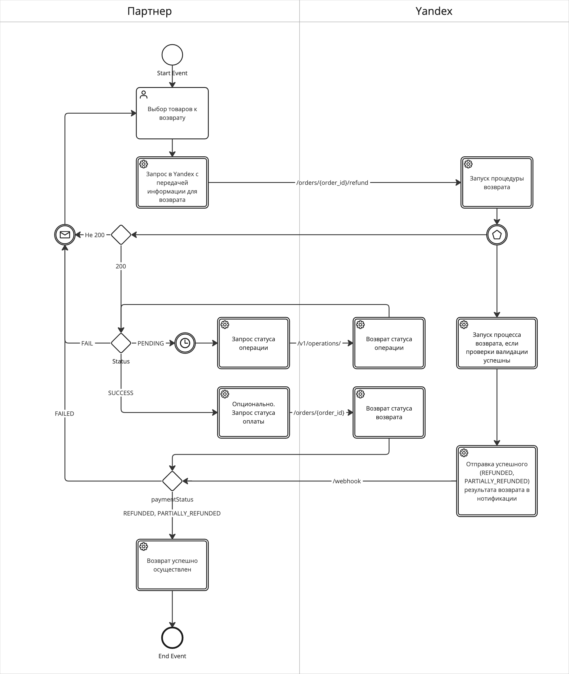
Возврат платежей при помощи API
Вы можете сделать как полный, так и частичный возврат платежа.
Схема процесса возврата

Инструкция
Ниже дана краткая инструкция по оформлению возврата. Подробные примеры и спецификацию см. на странице метода /orders/{order_id}/refund.
-
На бэкенде магазина вызовите метод /orders/{order_id}/refund.
Для полного возврата передайте только
refundAmount, равный сумме заказа.Для частичного возврата передайте
refundAmount, равный сумме возврата, и добавьте одно из состояний корзины:-
targetCart— итоговая корзина после возврата; -
refundCart— возвращаемые позиции.
-
-
Получите ответ и дождитесь завершения операции.
Нельзя одновременно проводить несколько возвратов по одному заказу. Перед отправкой повторного запроса проверьте, что текущая операция возврата завершена — находится в терминальном статусе
FAILилиSUCCESS.Иначе вы получите ответ
409 Conflictc ошибкойANOTHER_OPERATION_IN_PROGRESS.Статусы возврата:
Статус Описание PENDINGВозврат обрабатывается. FAILПри возврате произошла ошибка (терминальный статус). SUCCESSСредства переведены на карту или счет покупателя (терминальный статус). Для отслеживания изменений статуса используйте нотификации /webhook или запросы:
-
После выполнения возврата статус платежа
paymentStatusизменится на:Статус Описание FAILEDПри возврате произошла ошибка (терминальный статус). REFUNDEDСредства переведены на карту или счет покупателя в полном объеме (терминальный статус). PARTIALLY_REFUNDEDВыполнен возврат части средств на счет покупателя (терминальный статус).
Подробнее про статусы и ошибки см. в разделах:
Сроки возврата
После получения информации о возврате сервис Yandex Split самостоятельно рассчитывается с покупателем. Обычно сервис инициирует расчет сразу после того, как вы оформили возврат.
Сроки возврата зависят от банка покупателя и могут составлять от 1 до 30 рабочих дней.
Сумма возвратов за текущий день будет удержана на следующий рабочий день из выплаты партнеру за заказ.
Пример: в вашем магазине совершен заказ на 1000 сумов и сделан возврат на 200 сумов. За следующий рабочий день вы получите выплату 800 сумов (1000 − 200).
Прерывание платежа
Прервать платеж можно в любом статусе, если вы используете интеграцию с помощью API.
Примеры случаев, когда необходимо использовать прерывание платежа:
- покупатель передумал на кассе оплачивать заказ;
- система не может обработать платеж из-за технических проблем;
- покупатель начал платеж, но закрыл браузер или прервал сессию до завершения оплаты;
- система случайно создала два платежа по одному заказу.
Прерывание платежа при помощи API
Чтобы прервать платеж, используйте метод /rollback. После прерывания платеж перейдет в статус FAILED.