/v2/orders/{order_id}/refund
Запрос на возврат средств за заказ.
Метод является асинхронным.
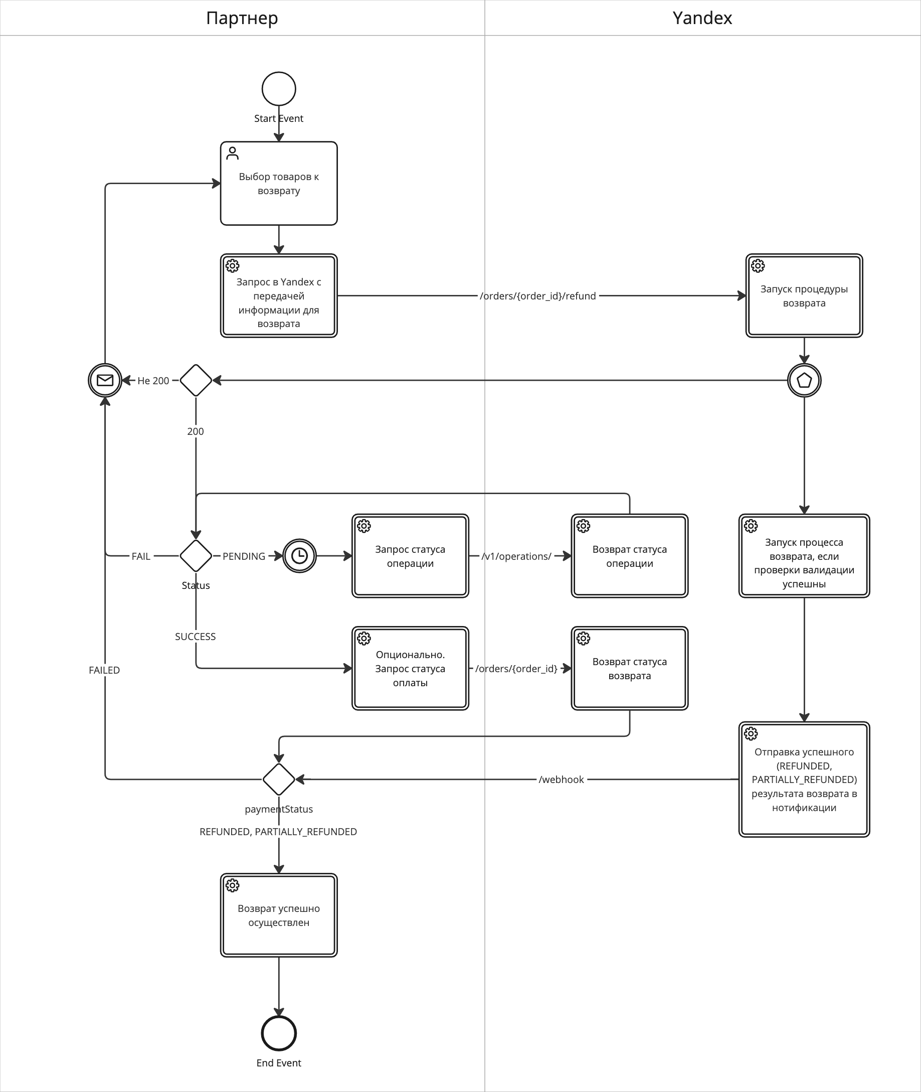
Схема процесса возврата

Ограничения
Вы можете сделать полный или частичный возврат платежа.
Возвраты доступны для платежей в одном из статусов paymentStatus:
CAPTURED— заказ успешно оплачен, средства списаны со счета плательщика;PARTIALLY_REFUNDED— совершен частичный возврат средств за заказ.
После успешного выполнения возврата статус платежа paymentStatus изменится:
- на
REFUNDED, если был произведен полный возврат; - на
PARTIALLY_REFUNDED, если после совершения возврата в заказе остались товары.
Сумма возвратов за текущий день будет удержана на следующий рабочий день из выплаты партнеру за заказ.
Пример: в вашем магазине совершен заказ на 1000 сумов и сделан возврат на 200 сумов. На следующий рабочий день вы получите выплату 800 сумов (1000 − 200).
Нельзя одновременно проводить несколько возвратов по одному заказу.
Перед отправкой повторного запроса проверьте, что текущая операция возврата завершена: status должен быть SUCCESS или FAIL.
Иначе вы получите ответ 409 Conflict c ошибкой ANOTHER_OPERATION_IN_PROGRESS.
Отслеживать изменения статуса возврата можно через нотификации /webhook, а также с помощью запросов:
Примеры проверки статуса возврата
С помощью метода /operations/{external_operation_id}/ по externalOperationId можно проверить состояние текущего возврата.
В примере ниже операция не завершена — "status": "PENDING". Нельзя отправить повторный запрос на возврат.
Пример ответа
{
"code": 200,
"status": "success",
"data": {
"operation": {
"operationId": "52b3c4a8-528b-45eb-a57f-8f808f65d28f",
"operationType": "REFUND",
"orderId": "OrderS-2038",
"amount": "250.00",
"pointsAmount": null,
"status": "PENDING", // возврат в процессе
"reason": null,
"params": { "motive": null, "branch_id": null, "manager_id": null },
"externalOperationId": "OrderS-2038",
"created": "2025-03-14T14:58:45.850206+03:00",
"updated": "2025-03-14T14:58:45.850206+03:00"
}
}
}
С помощью метода /operations/{external_operation_id}/ можно проверить все детали заказа.
В примере ниже операция возврата завершена успешно — "status": "SUCCESS", а платеж в статусе "paymentStatus": "PARTIALLY_REFUNDED". Можно отправить повторный запрос на возврат.
Пример ответа
{
"code": 200,
"status": "success",
"data": {
"operations": [
{
"operationId": "52b3c4a8-528b-45eb-a57f-8f808f65d28f",
"operationType": "REFUND",
"orderId": "OrderS-2038",
"amount": "250.00",
"status": "SUCCESS", // возврат успешно завершен
"reason": null,
"params": { "motive": null, "branch_id": null, "manager_id": null },
"externalOperationId": "OrderS-2038",
"created": "2025-03-14T14:58:45.850206+03:00",
"updated": "2025-03-14T14:58:46.084886+03:00",
"approvalCode": null
},
{
"operationId": "9c763cfb-dcf6-4056-be8f-ca9e2e61d772",
"operationType": "AUTHORIZE",
"orderId": "OrderS-2038",
"amount": "500.00",
"status": "SUCCESS",
"reason": null,
"params": {},
"externalOperationId": null,
"created": "2025-03-14T14:58:07.161667+03:00",
"updated": "2025-03-14T14:58:07.414886+03:00",
"approvalCode": null
}
],
"order": {
"currencyCode": "RUB",
"cart": {
"items": [
{
"productId": "p2",
"quantity": { "count": "1", "available": null, "label": null },
"type": "UNSPECIFIED",
"title": "Яндекс.Станция Мини",
"description": null,
"total": "250",
"subtotal": null,
"discountedUnitPrice": "250",
"unitPrice": null,
"measurements": null,
"finalPrice": "250",
"pointsAmount": null,
"features": null
}
],
"total": { "amount": "250", "pointsAmount": null, "label": null },
"cartId": "1eed9a9827e68ba8981d9961c1237624fabc19cda05044b574e06302e83c7549",
"externalId": null,
"coupons": null,
"discounts": null,
"measurements": null
},
"merchantId": "76cc0f5c-91c4-40f2-9794-64a64c3c6011",
"orderAmount": "250.00",
"orderId": "OrderS-2038",
"paymentMethod": { "methodType": "CARD", "cardLast4": "0412", "cardNetwork": "MASTERCARD" },
"shippingMethod": null,
"metadata": null,
"created": "2025-03-14T14:58:03.699930+03:00",
"updated": "2025-03-14T14:58:46.084886+03:00",
"paymentStatus": "PARTIALLY_REFUNDED", // платеж частично возвращен
"reason": null,
"paymentUrl": "https://sandbox.pay.yandex.uz/l/I1RnP9",
"isPrepayment": false,
"splitCode": null
},
"delivery": null
}
}
Виды возвратов
Доступен полный или частичный возврат платежа.
Для выполнения полного возврата передайте только refundAmount, равный сумме заказа.
Для выполнения частичного передайте refundAmount, равный сумме возврата, и добавьте корзину предоставляемых товаров и услуг. Сформировать корзину можно одним из способов:
-
Способ 1: Указать состояние корзины после возврата.
Используйте поле
targetCart— целевая корзина, которая должна остаться у покупателя после выполнения возврата. Если это поле не указано, то считается, что корзина возвращается полностью.Поле
targetShippingприменимо только к Yandex Pay Checkout. В остальных случаях следует оставить это поле пустым. Если это поле не указано, то считается, что стоимость доставки возвращается полностью. -
Способ 2: Указать возвращаемые товары.
Используйте поле
refundCart— данные о возвращаемых позициях: количество единиц товара для возврата или сумма, на которую нужно уменьшить стоимость конкретного товара. Если поле не указано, возврат осуществляется на всю корзину.
Примечание
При использовании refundCart указывайте идентификатор операции externalOperationId. Он служит токеном идемпотентности и позволяет избежать риска повторных возвратов.
Примеры возвратов
Рассмотрим на примере заказа с orderId = Order-123 и следующей корзиной:
{
"items": [
{
"productId": "id-1",
"price": "50",
"title": "Шариковая ручка",
"quantity": {
"count": "10"
}
},
{
"productId": "id-2",
"price": "200",
"title": "Блокнот",
"quantity": {
"count": "2"
}
}
]
}
Полный возврат
http POST https://sandbox.pay.yandex.uz/api/merchant/v2/orders/Order-123/refund \
"Authorization: Api-Key ${API_KEY}" 'refundAmount:="900.00"'
Частичный возврат
Возврат единиц товара
Допустим, необходимо вернуть две шариковые ручки. Это делается следующим запросом:
http POST https://sandbox.pay.yandex.uz/api/merchant/v2/orders/Order-123/refund \
"Authorization: Api-Key ${API_KEY}" \
'targetCart[items][0]:={"productId": "id-1", "quantityCount": "8"}' \
'targetCart[items][1]:={"productId": "id-2", "quantityCount": "2"}' \
'refundAmount:="100.00"'
В этом примере:
- Количество шариковых ручек уменьшилось на 2, с 10 до 8 единиц.
- Поле
priceв запросе пропущено, но его вполне допустимо указать. quantityCountу позиции с блокнотом не изменилось, его можно было не указывать.
Возврат части денег
Допустим, необходимо вернуть 30 сумов за каждый из блокнотов. Это достигается путем уменьшения цены позиции.
http POST https://sandbox.pay.yandex.uz/api/merchant/v2/orders/Order-123/refund \
"Authorization: Api-Key ${API_KEY}" \
'targetCart[items]:=[{"productId": "id-1"}, {"productId": "id-2", "price": "170"}]' \
'refundAmount:="60.00"'
В этом примере:
- Цена блокнота уменьшилась на 30 сумов, с 200 до 170 сумов;
- Таким образом, производится возврат 60 сумов, поскольку блокнотов было два.
quantityCountне указаны, но вполне допустимо указать их прежние значения.
Возврат c указанием количества возвращаемого товара
Допустим, необходимо вернуть две шариковые ручки. Это делается следующим запросом:
http POST https://sandbox.pay.yandex.uz/api/merchant/v2/orders/Order-123/refund \
"Authorization: Api-Key ${API_KEY}" \
'refundCart[items][0]:={"productId": "id-1", "quantityCount": "2"}' \
'refundAmount:="100.00"'
В этом примере:
- Количество шариковых ручек уменьшилось на 2, с 10 до 8 единиц.
- Поле
priceв запросе пропущено, но его вполне допустимо было указать.
Возврат с указанием, какую часть от стоимости товара необходимо вернуть
Допустим, необходимо вернуть 30 сумов за каждый из блокнотов. Это достигается путем уменьшения цены позиции.
http POST https://sandbox.pay.yandex.uz/api/merchant/v2/orders/Order-123/refund \
"Authorization: Api-Key ${API_KEY}" \
'refundCart[items]:=[{"productId": "id-1"}, {"productId": "id-2", "price": "30"}]' \
'refundAmount:="60.00"'
В этом примере:
- Цена блокнота уменьшилась на 30, с 200 сумов до 170 сумов.
- Таким образом, производится возврат 60 сумов, поскольку блокнотов было два.
quantityCountне указаны, но вполне допустимо указать их прежние значения.
Request
POST
https://pay.yandex.uz/api/merchant/v2/orders/{order_id}/refund
Production
POST
https://sandbox.pay.yandex.uz/api/merchant/v2/orders/{order_id}/refund
Sandbox
Path parameters
|
Name |
Description |
|
order_id |
Type: string ID заказа на стороне продавца, который был передан в запросе Max length: Example: `` |
Body
application/json
{
"branchId": "example",
"externalOperationId": "example",
"managerId": "example",
"motive": "example",
"refundAmount": "123.45",
"refundCart": {
"items": [
{
"price": "123.45",
"productId": "example",
"quantityCount": "123.45"
}
]
},
"targetCart": null,
"targetShipping": {
"amount": "123.45"
}
}
|
Name |
Description |
|
refundAmount |
Type: string<double> Сумма к возврату. Example: |
|
branchId |
Type: string Идентификатор точки продаж Max length: Example: |
|
externalOperationId |
Type: string Идентификатор операции возврата в системе продавца. Должен быть уникальным. Передайте этот параметр, чтобы получить возможность отслеживать состояние операции возврата через метод operations/{external_operation_id}. Если операция не завершена (обрабатывается или остановлена), то повторный вызов метода возврата с такими же аргументами и таким же значением Если процесс возврата был успешно запущен, то повторный вызов метода возврата с тем же Max length: Example: |
|
managerId |
Type: string Идентификатор менеджера Max length: Example: |
|
motive |
Type: string Причина возврата Max length: Example: |
|
refundCart |
All of 1 type
Описывает позиции корзины, которые нужно вернуть.
Не может быть указано одновременно с полем Example
|
|
targetCart |
All of 1 type
Описывает итоговое состояние корзины после выполнения возврата.
Если это поле не указано, то считается, что корзина возвращается полностью.Не может быть указано одновременно с полем Example
|
|
targetShipping |
All of 1 type
Применимо только к Yandex Pay Checkout. В остальных случаях следует оставить это поле пустым. Описывает итоговое состояние доставки после выполнения возврата.
Если это поле не указано или равно Example
|
TargetCartItem
|
Name |
Description |
|
productId |
Type: string Идентификатор позиции в корзине на момент создания заказа. Если передать идентификатор, которого не было в первоначальной корзине - произойдет ошибка. Max length: Example: |
|
price |
Type: string<double> Цена одной единицы товара/услуги после выполнения операции. Необходимо указать, если цена одной единицы уменьшается в результате операции. Это может быть полезным, если необходимо вернуть часть денег за товар или подтверждении заказа. Если не указывать это поле в запросе, то считается, что цена осталась прежней. Example: |
|
quantityCount |
Type: string<double> Количество единиц товара для операции возврата. Значение зависит от используемой корзины:
Если поле не указано, количество товара не меняется. Example: |
Example
{
"price": "123.45",
"productId": "example",
"quantityCount": "123.45"
}
TargetCart
|
Name |
Description |
|
items |
Type: TargetCartItem[] Example
|
Example
{
"items": [
{
"price": "123.45",
"productId": "example",
"quantityCount": "123.45"
}
]
}
TargetShipping
|
Name |
Description |
|
amount |
Type: string<double> Стоимость доставки после выполнения операции Example: |
Example
{
"amount": "123.45"
}
Responses
200 OK
Body
application/json
{
"code": 200,
"data": {
"operation": {
"amount": "123.45",
"created": "2025-01-01T00:00:00Z",
"externalOperationId": "example",
"operationId": "123e4567-e89b-12d3-a456-426614174000",
"operationType": "AUTHORIZE",
"orderId": "example",
"params": {},
"pointsAmount": "123.45",
"reason": "example",
"status": "PENDING",
"updated": "2025-01-01T00:00:00Z"
}
},
"status": "success"
}
|
Name |
Description |
|
code |
Type: unknown Default: |
|
data |
Type: OperationResponseData Example
|
|
status |
Type: string Default: Const: |
Operation
|
Name |
Description |
|
amount |
Type: string<double> Сумма операции в фиатной валюте Example: |
|
operationId |
Type: string<uuid> Max length: Example: |
|
operationType |
Type: string Enum: |
|
orderId |
Type: string Max length: Example: |
|
created |
Type: string<date-time> Дата и время создания операции (ISO 8601) Example: |
|
externalOperationId |
Type: string Идентификатор операции на стороне продавца Max length: Example: |
|
params |
Type: object Example
|
|
pointsAmount |
Type: string<double> Недоступно в Узбекистане. Example: |
|
reason |
Type: string Причина ошибки Max length: Example: |
|
status |
Type: string Default: Enum: |
|
updated |
Type: string<date-time> Дата и время обновления операции (ISO 8601) Example: |
Example
{
"amount": "123.45",
"created": "2025-01-01T00:00:00Z",
"externalOperationId": "example",
"operationId": "123e4567-e89b-12d3-a456-426614174000",
"operationType": "AUTHORIZE",
"orderId": "example",
"params": {},
"pointsAmount": "123.45",
"reason": "example",
"status": "PENDING",
"updated": "2025-01-01T00:00:00Z"
}
OperationResponseData
|
Name |
Description |
|
operation |
Type: Operation Example
|
Example
{
"operation": {
"amount": "123.45",
"created": "2025-01-01T00:00:00Z",
"externalOperationId": "example",
"operationId": "123e4567-e89b-12d3-a456-426614174000",
"operationType": "AUTHORIZE",
"orderId": "example",
"params": {},
"pointsAmount": "123.45",
"reason": "example",
"status": "PENDING",
"updated": "2025-01-01T00:00:00Z"
}
}
No longer supported, please use an alternative and newer version.